添加微信好友, 获取更多信息
复制微信号
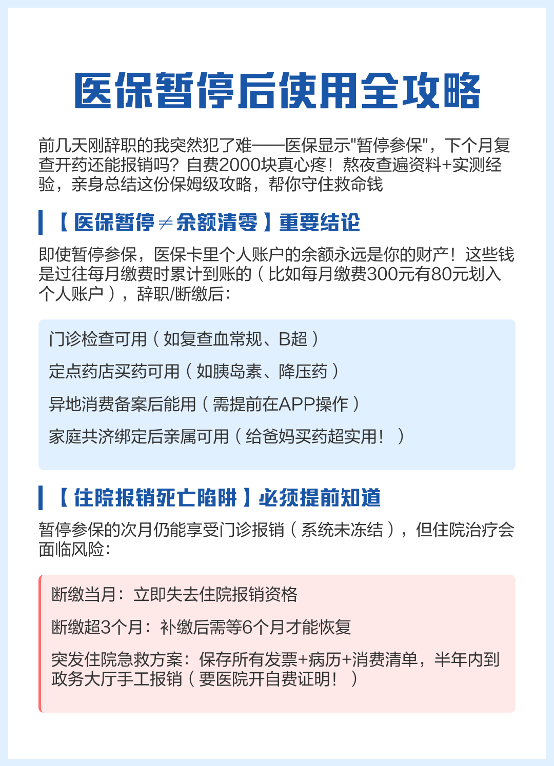
余姚 潮人说社保新消息医保卡会不会冻结,这些医保卡会不会冻结你不知道医保卡会不会冻结,钱可就白花了。
余姚 人力资源和社会保障部23日发布消息称,经各省(自治区、直辖市)申报,现确定黑龙江省部分市等27个省(自治区、直辖市)及新疆生产建设兵团为全民参保登记计划扩大试点地区。
余姚 扩大试点的范围具体包括哪些地方医保卡会不会冻结?
余姚 消息称,为持续推进全民参保登记工作开展,在已开展50个试点地区工作的基础上,将试点范围扩大到全国50%以上的地区。
余姚 △ “全民参保登记”计划扩大试点地区名单
余姚 什么是“全民参保登记计划”?
据悉,人社部2014年5月曾下发通知,实施“全民参保登记计划”。《通知》中说,这个计划以社会保险全覆盖为目标,通过信息比对、入户调查、数据集中管理和动态更新等措施,对各类群体参加社会保险情况进行记录、核查和规范管理,从而推进职工和城乡居民全面、持续参保的专项行动。
余姚 这一计划会对哪些人的残暴产生影响?
人社部相关负责人介绍,从公平性角度来讲,我国距离人人享有的社会保障的目标还有差距。这位负责人介绍,养老保险覆盖还差1个亿,主要是农民工和灵活就业人员。
余姚 因此,计划明确提出,在城镇以中小微企业、灵活就业人员为重点扩大参保覆盖面;在农村以在城乡之间流动就业和居住农民为重点,鼓励持续参保。同时,实施工伤保险扩面专项行动,继续强力推进建筑施工、矿山等高风险企业参保。
今年的重点工作对象是哪些群体?
余姚 人社部消息称,2016年底前,所有试点地区要完成已参保人群的数据比对和清理工作;明确需要开展入户调查的重点人群,拟定入户方案,力争基本完成辖区内全部目标人群的登记工作,为全面实施创造有利条件。
余姚 人社部相关负责人介绍,今年的工作以中小微企业就业人员和各类灵活就业人员为重点工作对象,有条件的地区还要将参保登记工作扩大到本地区的常住人口,实现参保登记的全覆盖。
而就在此前,5月13日,人社部公开了“关于加强和改进人力资源社会保障领域公共服务的意见”(以下简称为意见),对社会关心的一些问题提出解决意见,比如一批“奇葩证明”、异地社保转续、异地就医等问题。这一《意见》预示着社保卡的功能将越来越多,使用也将越来越便捷。
「2017年基本实现全国社保一卡通」
人社部将积极推进社会保障卡的发行应用,逐步实现社会保障卡一卡多用、全国通用,预计到2017年社保卡发卡目标将达到10亿张, 逐渐实现全国通用、一卡多用。
余姚 「社保卡办理手续简化」
余姚 《意见》提出,以后要简化社保卡办理流程,缩短申领、补换周期。同时在省级行政区域内实施统一的就业失业登记,对符合条件的失业人员及时办理失业登记,不得以人户分离、户籍不在本地或没有档案等为由不予受理。
八个方面简化证明和相关手续
余姚 社保卡办理程序繁琐是人所周知的,不过这次《意见》中,人社部称要大力简化证明材料和手续。主要从以下八方面着手:
余姚 1、接收流动人员人事档案将具体告知。
公共就业和人才服务机构接收流动人员人事档案时,如果对方缺少关键材料,应一次性告知所缺材料及可能造成的影响,然后由本人作出书面说明并承诺进一步补充材料后予以接收,或与原工作单位协商退回补充材料。
2、流动人员初次就业转正定级手续取消。
余姚 国有企业与事业单位在录用流动人员时,可依据档案中的劳动合同等材料及就业登记、社保缴费记录来认定参加工作时间和工作年限。
3、简化申请社保证明。
外地人员申请参加职工社会保险的,不要求申请人提供原籍或其医保卡会不会冻结他地区参加社保的证明。
4、取消部分盖章手续。
余姚 逐步取消异地就医时定点医疗机构盖章手续。
5、取消失业保险经办机构备案手续。
取消办理失业保险时,必须由原单位在其解除劳动关系之日起7天内报受理其失业保险业务的经办机构备案手续。
余姚 6、减少部分社保业务证明。
余姚 对已办理“三证合一”工商营业执照的参保单位,在申请办理社保登记证申领、变更、注销、验证等业务时,不再需要提供税务登记证和组织机构代码证。
余姚 7、取消第三方学历证明。
如果已出具国家承认学历证书原件,便不需要在公务员考试、事业单位招聘、职称评定等业务中提供第三方学历认证证明。
8、改进归国人员证明。
余姚 改进留学回国人员、回国(来华)定居专家安置服务,持有经认证的国外学历的人员不用再提交留学回国人员证明。
「社保费率下调」
人社部最新规定,从2016年5月1日起两年内,对企业职工基本养老保险单位缴费比例超过20%的,将缴费比例降至20%;单位缴费比例为20%且2015年底基金累计结余可支付月数超过9个月,可以阶段性降低至19%。此外,将失业保险总费率由现行的2%阶段性降至1%~1.5%,其中个人费率不超过0.5%。此举旨在为市场主体减负、增加职工现金收入。
余姚 「推进“电子社保”建设」
互联网时代,人社部也将有效利用互联网的力量,推进“电子社保”的建设,力争实现信息自助查询和自助打印服务。同时,建设全国流动人员人事档案基础信息库,逐步实现档案基础信息异地查询。
「通过信息整合杜绝“奇葩证明”」
余姚 未来,我们有望不再遇见“证明你妈是你妈”这样的“奇葩证明”了!人社部将加快人社信息系统建设,通过数据开放、信息共享、校验核对等方式,从源头上避免各类“奇葩证明”、“循环证明”的出现。
「杜绝以档案为载体的捆绑收费」
在收费方面,今后将取消收取人事关系及档案保管费的规定,不得将参加社会保险、职称评审等业务与档案保管相挂钩,杜绝以档案为载体的捆绑收费、隐形收费行为。
「综合服务机构推行“一站式”服务」
余姚 为了方便百姓办事,人社部建议各地探索创新公共服务方式。包括在综合服务机构推行“一站式”服务,逐步将分设的专业窗口整合为综合窗口,让百姓不必四处奔走。
余姚 哈尔滨虽然没有进入试点地区,但是关于哈尔滨社保的这些问题,你必须要知道!
关于哈尔滨社保、公积金等26个权威问答
余姚 1.社保、公积金咨询电话?
余姚 社保客服:12333
余姚 劳保咨询:12333
余姚 医保咨询:022-23259831或23259790
余姚 公积金咨询:12329或96266
余姚 (12333社保查询网:全国养老、医疗、社会保险综合查询)
2.社保缴费率是多少
余姚 哈尔滨扣款比例是这样的:
余姚 养老保险:单位20%,个人8%
医疗保险:单位6.5%,个人2%
余姚 失业保险:单位2%,个人1%
工伤保险:单位0.5%,个人不用缴费
生育保险:单位0.6%,个人不用缴费
余姚 公积金:单位6%-12%,个人6%-12%
所以,在五险一金上,个人工资总共扣款约11%
3.公积金的用途
1.购房
余姚 ① 不贷款购房可一次性提取
② 商业贷款购房可提取用于首付
③ 商业贷款购房可提取偿还本息
余姚 ④ 公积金贷款购房可提取偿还本息
余姚 2.租房
职工连续足额缴存公积金满3个月,本人及配偶在本市无自有住房及租赁住房的,可提取夫妻双方住房公积金支付房租。
余姚 3.低收入经济困难职工家庭提取住房公积金支付物业服务费。
4.建造、翻修、大修住房
5.销户提取全部余额
6.治疗重大疾病
余姚 7.异地买房
余姚 4.公积金贷款年限
公积金个人贷款期限为1到30年,不超过30年,且贷款年限加借款人年龄不得超过法定退休年龄。
建户且连续缴存公积金(不考虑借款人申请贷款前,是否曾办理过公积金提取业务)5年(含)以上、首次申请公积金个人贷款的,借款人年龄可推迟至法定退休年龄后5年计算,即男性延至65岁,女性最高延至60岁,但最长贷款期限不得超过30年。
余姚 5.社保断缴有什么影响?
1.医保断交了,医保卡就会冻结,重新交费后,次月可以恢复使用。
2.使用公积金贷款买房也是一样,需要连续缴满6个月,断缴之后对贷款有影响,如果是断缴一个月之后第二个月补上的话,是不影响的。
余姚 3.办理落户,居住证,子女上学等方面都要求社保正常缴纳时间。
6.漏交社保怎么补缴?
余姚 补缴条件
余姚 1、本市户籍或外地非农业户籍
余姚 2、与单位解除劳动关系
3、社会保险账户在哈尔滨市
4、社会保险账号处于暂停参保状态的灵活就业人员
余姚 补缴材料
1、居民身份证原件及复印件;
2、户口本原件及复印件;
余姚 3、经本人签字认可的《哈尔滨市个人参保人员补缴基本养老保险费申请表》
4、社保卡、失业证及相关离职证明。
余姚 7.换工作后社保要怎样转移?
由原单位办理退工证明,并由新单位办理用工手续,由新单位缴纳社保。
余姚 8.学生和少年儿童医保如何报销?
1、普通门诊可定额报销
一年有限额60元的门诊费。当年没用(或余额)继续参保后可累计。如果没有连续参保,剩下的门诊费用作废。
余姚 2、住院报销标准
余姚 起付线(即每次住院门槛费):一级医疗机构100元/次,二级300元/次,三级800元/次。
余姚 封顶线(即全年报销限额):一档8万元/人/年,二档12万元/人/年。
特殊疾病中的重大疾病门诊费和住院费合并计算封顶线。
9.社保计入最低工资吗?
余姚 最低工资指的是劳动者的应发工资不低于最低工资这一标准(今年1月1日起,哈尔滨最低工资提至一档1480元),但劳动者个人依法缴纳的社会保险费和住房公积金(即“五险一金”)属于个人支出项目,可在其工资中进行代扣代缴,因此劳动者实际领取到手的工资有可能低于最低工资标准。
余姚 需要提醒大家注意的是,最低工资中不包括加班加点工资;中班、夜班、高温、低温、井下、有毒有害等特殊工作环境、条件下的津贴以及国家法律、法规和政策规定的劳动者保险、福利待遇。
10.回哈尔滨工作,社保要不要续上?
当然要续上,务必办迁移。
很多人离开北上广,都放弃了之前缴纳的社保,觉得没什么用,回哈尔滨以后再重新缴纳。这样的想法是错误的!
余姚 11.回哈尔滨工作,社保要怎么转?
余姚 转五险:带着自己的证件原件去单位地区所在的地区社保中心开具参保缴费凭证。带回哈尔滨的社保机构,如果在哈尔滨已经有单位,直接交给单位办理即可。
转公积金:到原单位办理账户转移。如果不转移,这边就给你封存了,退休后可以取出。
余姚 12.自由职业者怎么交社保?
余姚 如果是自己交社保,走正常程序只能交三险(养老、医疗、失业),找代理公司可以上五险一金。
余姚 如果你是本地户口,到当地的职业介绍服务中心和人才服务中心就可以缴纳。
余姚 外地户口如果在异地,比如外地户口在哈尔滨的自由职业者,建议向社保中心咨询办理。
余姚 13.自己辞职能拿到失业保险吗?
余姚 自己辞职拿不到失业保险!
余姚 失业保险要交满一年才能享受。一般交一年拿两个月,交两年拿四个月,但是最多只能拿24个月。
被保险人同事具备下列条件,才可以领取失业保险金。
1.在法定劳动年龄内非自愿性失业,
余姚 2.本人及单位按规定参加失业保险并连续缴费满一年以上,
3.进行失业登记,
余姚 4.有求职要求并接受职业介绍和就业指导。
余姚 14.试用期能享受保险吗?
余姚 试用期也是合同期的组成部分,即使员工不表示,企业也得给员工上保险,这是法定义务,而且商业保险不能替代社会保险!
余姚 15.养老和医保累计年限是多少?
余姚 1.养老保险最低交纳年限为180个月即15年时间,可以多交,到时就可以多领取。同时,也可以累计计算交纳年限,即断断续续交纳是允许的。
余姚 2.医疗保险至少需要交纳25/30年,达到退休年龄就可以申请享受养老金待遇和医疗报销(只要续费平时也是可以的)。
余姚 如到了退休年龄还不够最低缴费年限的,有两种选择:1.可以继续缴费至满15年,按月领取基本养老保险;2.不愿意继续延长缴费的,凭本人书面申请,按规章制度办理终止基本养老保险关系手续,就可一次性领取个人账户储存额!
余姚 16.什么情况下可以使用工伤保险?
余姚 如果出了事,不要随便让人跑了,并且要保存好证据、证人、报警,否则在没证据的情况下一般不会被采纳为工伤。
余姚 用人单位应当自事故伤害发生之日或者职工被诊断、鉴定为职业病之日起30日内,向劳动保障行政部门提出工伤认定申请,并提交以下材料:
余姚 (一)工伤认定申请表;
余姚 (二)劳动合同或者劳动关系有效证明;
(三)医疗诊断证明或者职业病诊断证明;
(四)职工本人身份证明;
余姚 (五)其他相关证明材料。
17.没有工作能交生育险吗?
余姚 如果没有工作单位,就很难享受到生育保险。因为生育险必须由单位统一缴费。也就是说,全职太太就无法有生育险。
18.男的交生育险老婆生孩子的时候有补贴吗?
如果自己没有交社保,老公交了,也可以走老公那边的去报销,流程一样的,就是报销额度没有女方的多。
19.生育保险需要缴纳多久才可以享受?
余姚 参保人员生育或终止妊娠当月(含)连续缴纳生育保险费10个月以上(含补缴),可享受生育津贴待遇;连续缴费不满10个月的,待达到10个月后享受生育津贴待遇。
余姚 20.小心,社保卡不能这么用!
这些行为,一旦有了,那毫无疑问就是欺诈,属于诈骗罪,要入刑的。
余姚 1.冒名使用
采用冒名就医购药等虚假手段,骗取基金的。
余姚 2.伪造病历、票据
伪造或者使用虚假病历、处方、检查化验报告单、疾病诊断证明等医疗文书和医疗费票据的,视为医保欺诈。
余姚 3.倒卖药品
余姚 采用转手倒卖药品等手段套取基金,非法牟利或不当得利的。
4.借予他人
将本人社保卡给他人、定点单位、其他单位使用,造成基金损失的。切记,借给家人同样是不允许的。
21.社保卡遗失了怎么办?
参保人员丢失社会保障卡后,应立即拨打12333、96358,分别进行社保卡和金融卡口头挂失,然后到社保卡服务大厅办理补卡,具体流程为:补卡申请人领取《银行卡挂失申请单》并按标准样表认真填写——填表后,持有效身份证件到挂失窗口进行挂失补卡申请,工作人员打印《社保卡补卡缴费单》——持《社保卡补卡缴费单》到缴费窗口缴费——缴费后,持《社保卡补卡缴费单》,《银行卡挂失申请单》及有效身份证件到补卡窗口办理补卡手续——补卡手续办完7天后领卡,领卡时携带其有效身份证件及领卡须知到补卡领取窗口办理解挂业务。
余姚 22.社保卡有哪些功能?
余姚 据哈尔滨市社保大厅工作人员介绍,社保卡参保人员不仅可以持卡在社会保险领域应用,如参加城镇职工基本医疗保险的持卡就医、购药,参保养老保险的领取退休金、进行生存认证等,同时,也可作为一张银行独立的金融借记卡使用,无有效期限制,免年费,暂不收费ATM跨行交易手续费、查询手续费。
23.哪些病不能参与医疗保险?
余姚 各种美容、健美项目以及非功能性整容、矫型手术等;
各种减肥、增胖、增高项目;
余姚 各种健康体可偿还;
各种预防、保健性的诊疗项目;
余姚 各种医疗咨询、医疗鉴定。
24.异地就医医保报销
余姚 问:在哈尔滨看病外地农民医保可否报销 ?
答:异地就诊,必须在参保地办理相关的异地就诊手续,否则不予报销。
余姚 问:异地医疗保险如何报销 ?
余姚 答:住院才能报销,门诊的不能报。报销需要回你老家(参保地) 报销时大概需要的手续有: 1、住院病历 2、费用清单 3、住院发票 4,出院小结 4、疾病诊断书 5、身份证、户口本 6、合作医疗本(或证、卡) 7、转院手续或证明(单位打工证明或急诊证明)
25.换城市工作,养老金能转移多少?
从2010年1月1日起施行《城镇企业职工基本养老保险关系转移接续暂行办法》,规定了养老金转移的细则。
余姚 如果你从一个城市到另外一个城市,你的个人养老金可以全部转走,另外单位为你缴纳的21%养老金里面,你可以转走12%。
余姚 26.养老金能提前支取吗?
根据现有制度,养老金一般不可以提前支取。只有两种情况可以提前支取个人部分:一是出国定居,二是死亡。
退休时如未缴满15年,只能提取个人部分。
余姚 我们所缴的社保进入了统筹帐户和个人帐户这两个账户,如果在办理退休前去世了,继承人是可以继承个人账户中的钱。
(注:文章消息可能会出现偏差,请以当地实际情况为准)
余姚 内容来源:央视新闻、哈尔滨新浪乐居、魅力上海、网络
整理编辑:哈尔滨潮生活
周五啦 悟空喊你打Boss!
长按识别下方二维码或点击“阅读原文”
Ready? 打!打!打!
回复“ 游戏” 更多精彩
余姚




